Harnessing MCP Servers for AI-Driven Audience Segmentation and Personalized Content Delivery
Introduction
In today’s hyper-competitive marketing landscape, delivering personalized experiences is essential for driving engagement and conversions. With 71% of consumers expecting tailored interactions and 76% feeling frustrated without them, businesses are turning to AI to scale personalization.
One powerful enabler is the Model Context Protocol (MCP) — a secure bridge connecting AI models to external data sources like CRMs and ad platforms. This allows for dynamic audience segmentation and real-time content generation, boosting engagement rates by up to 30%.
This blog explores how MCP servers can be harnessed to build scalable personalization engines and integrate seamlessly into marketing ecosystems.
Understanding MCP Servers: The Foundation for Connected AI
Model Context Protocol (MCP) is an open-source standard developed by Anthropic to connect AI applications (like LLMs) to external systems — such as content repositories, business tools, and databases.
It solves the problem of AI model isolation by enabling context-aware data exchange without custom integrations.
Core Components
- MCP Servers: Expose data from tools like Google Drive, Slack, GitHub, Salesforce, or Google Analytics.
- MCP Clients: AI applications that query these servers to fetch, process, and act on real-time data.
- Security Features: Provide authentication, authorization, and compliance safeguards.
For marketers, MCP provides a secure way to link AI systems to customer behavior data for seamless segmentation and content personalization, while protecting sensitive data.
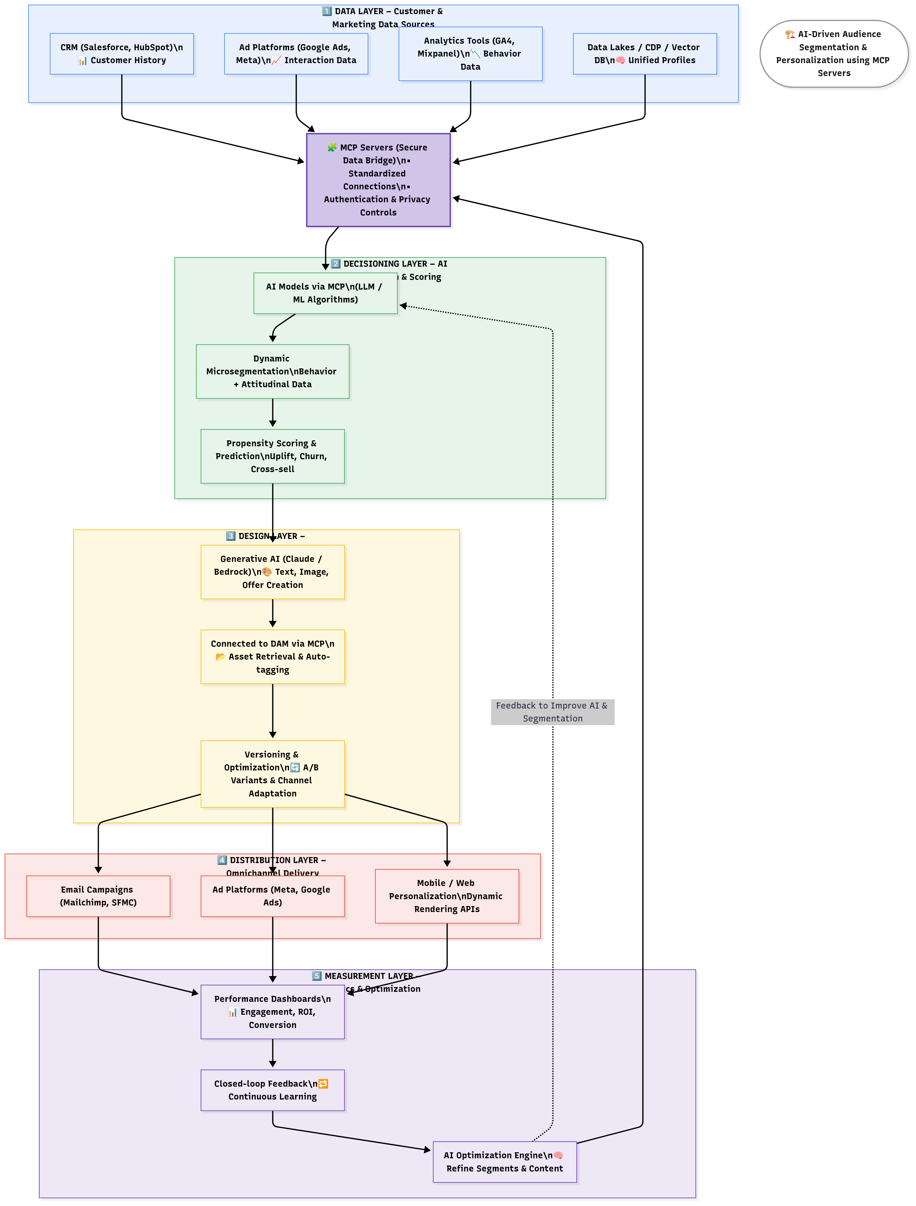
The Architecture: Building a Scalable Personalization Engine
A robust personalization architecture integrates MCP within a 5D Model — Data, Decisioning, Design, Distribution, and Measurement — to create a continuous feedback loop for audience insights and adaptive content delivery.

1. Data Layer
- Aggregates customer data from CRMs, ad platforms, and analytics tools.
- MCP servers connect AI to data sources like Salesforce, Google Ads, and Google Analytics securely.
- Integrates with CDPs, data lakes, and vector databases for storing user embeddings.
- Enables real-time data pipelines with secure MCP queries instead of direct API exposure.
2. Decisioning Layer
- AI models use MCP-fetched data to segment audiences dynamically.
- Fuses behavioral (e.g., clicks, purchases) and attitudinal (e.g., preferences, feedback) signals.
- Applies ML for propensity scoring and promo effectiveness prediction.
- Example: MCP + Amazon Personalize → identifies “churn-risk” or “cross-sell opportunity” customers.
3. Design Layer
- Generative AI crafts personalized content variants.
- MCP connects to DAM (Digital Asset Management) systems for fetching and versioning assets.
- Automates metadata tagging and creative generation for ads, emails, and web content.
- Reduces creative production time by up to 50x.
4. Distribution Layer
- Enables omnichannel delivery through MCP-integrated APIs.
- Synchronizes personalized assets across email, ads, and apps.
- AI manages campaign frequency caps and message consistency across platforms like Mailchimp and Meta Ads.
- Supports real-time rendering and content updates.
5. Measurement Layer
- Implements closed-loop analytics using MCP logs and dashboards.
- Tracks metrics like ROI, engagement rates, and conversion uplift.
- Feeds insights back into AI models for continuous improvement.
- Enables self-learning optimization cycles for future campaigns.
Traditional vs. AI-Enhanced Content Workflows
| Stage | Traditional Workflow | AI-Enhanced Workflow with MCP |
|---|---|---|
| Production and Versioning | Manual research, ideation, and asset tagging in DAM. | Gen AI brainstorms ideas, generates variants, auto-tags metadata via MCP-connected DAM — up to 50× faster. |
| Activation | Rule-based selection and manual population of content. | AI retrieves and formats assets in real time via MCP, applies tags for automated multi-channel delivery. |
| Performance and Measurement | Post-campaign manual analysis. | MCP logs and analytics feed data into real-time dashboards for continuous optimization. |
Implementation: Step-by-Step Guide

1. Planning and Setup (1–2 Months)
- Identify high-impact personalization use cases (e.g., e-commerce email campaigns).
- Map data silos and ensure GDPR/compliance readiness.
- Deploy MCP servers — pre-built or custom-built using Claude 3.5 Sonnet for your CRM or analytics stack.
2. Data Integration
- Use MCP as a gateway between AI and your CDP.
- Query CRMs (e.g., Salesforce) and analytics (e.g., GA4) for behavior data.
- Train initial ML models for microsegmentation using historical data.
3. Build Decisioning and Design Engines
- Integrate generative AI (via AWS Bedrock or similar) with MCP for data and content workflows.
- Automate real-time segmentation — e.g., browsing data triggers segment “budget-conscious shopper.”
- Enable A/B testing agents for iterative optimization.
4. Deployment and Testing
- Launch with a pilot channel (email or social).
- Deploy MCP clients for live data queries.
- Monitor KPIs like conversion, CTR, and engagement.
- Use AI-driven predictive analytics for detecting underserved segments.
5. Scaling and Optimization (3–6 Months)
- Expand to omnichannel use cases and enterprise-wide rollout.
- Build cross-functional oversight teams for governance.
- Utilize MCP’s remote production for scaling campaigns.
- Aim for 1–2% margin lifts and ROI gains through personalization automation.
Real-World Examples
- European Telecom: Leveraged Gen AI + MCP to generate personalized materials 50× faster, enabling scalable campaigns.
- Apparel Brand: Used dynamic segmentation to match attitudinal and behavioral signals, achieving measurable uplift in conversions.
Key Benefits
- Faster campaign creation and activation cycles.
- Reduced customer acquisition costs (CAC) through precision targeting.
- Increased ROI with self-learning personalization loops.
- Enhanced customer loyalty through anticipatory, contextual marketing.
Challenges and Mitigation
| Challenge | Solution |
|---|---|
| Data integration complexity | Standardize data schemas and leverage MCP’s universal connectors. |
| AI decision bias | Implement human-in-the-loop review and model explainability features. |
| Compliance management | Enforce encryption, role-based access, and audit logging. |
Conclusion
By embedding MCP servers into the 5D marketing architecture, brands can transform personalization into a real-time, AI-driven powerhouse.
MCP bridges data silos, empowers secure AI connectivity, and enables predictive, context-aware campaigns that adapt continuously.
Start small — pilot an MCP integration within your existing stack, measure results, and scale from there.
The future of marketing is connected, contextual, and continuously optimized.
