Case Study: How Enterprises Can Adopt MCP for Dynamics 365
“Enterprises increasingly want AI copilots that can query, summarize, and act on their CRM/ERP data without building fragile, one-off integrations. Model Context Protocol (MCP) offers a secure and governed way to connect Dynamics 365 apps with AI assistants.”
The Strategic Imperative
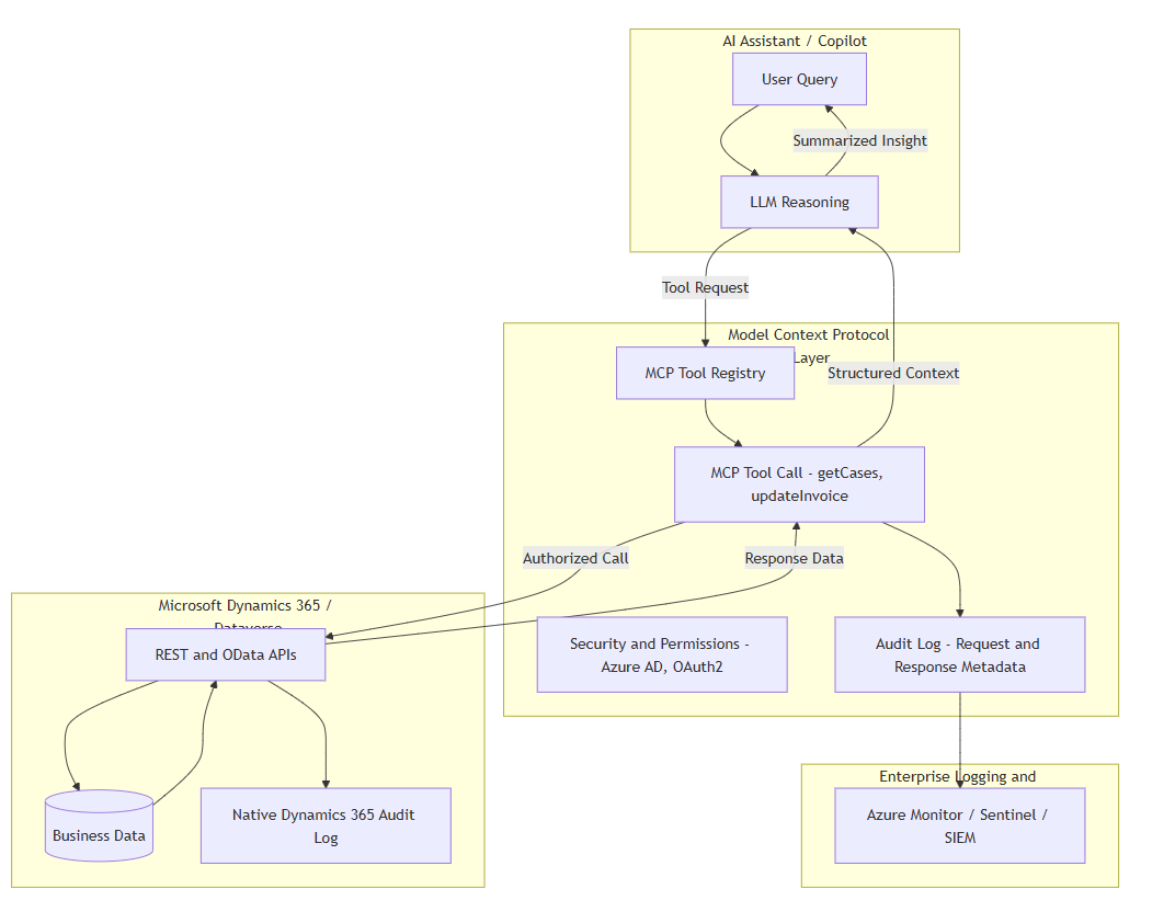
“The core challenge:** Enabling AI assistants to interact with sensitive business data while maintaining proper governance and security controls. MCP addresses this by creating a standardized protocol layer that sits between AI models and Dynamics 365 systems.”
“Rather than building custom integrations for each AI application, enterprises can wrap their Dynamics 365 APIs as MCP tools that can be securely consumed by various AI assistants. This approach provides standardized security enforcement, centralized audit logging, and reusable tooling across multiple AI applications.”
Identifying High-Value Use Cases
“Successful MCP adoption begins with identifying where AI assistants can enhance productivity while operating within established security boundaries.”
Sales & CRM
“Query lead information, update opportunity records, and generate personalized follow-up emails based on customer interactions.”
Customer Service
“Pull case histories, surface relevant knowledge base articles, and summarize support tickets to help agents resolve issues faster.”
Finance & Operations
“Fetch invoice details, check purchase order status, and trigger approval workflows while maintaining financial controls.”
HR & Talent
“Query employee records, schedule interviews, and assist with onboarding processes while respecting privacy regulations.”
Building the MCP Foundation
“The technical implementation involves wrapping Dynamics 365 APIs as MCP tools that expose specific functionality to AI assistants.”
“Dynamics 365 exposes OData/REST APIs and Dataverse endpoints, each of which can be transformed into MCP tools with well-defined input and output schemas.”
Role-Based Tool Examples:
getCustomerCase(customerId)→ “fetch support tickets”updateInvoiceStatus(invoiceId, status)→ “update accounting records”searchLeads(query)→ “query CRM leads”
Security Architecture
“Security enforcement is built into the MCP layer, with tools scoped to Azure AD roles and permissions. The MCP server sits behind OAuth 2.0 and Azure AD App Registrations, ensuring secure delegation and preventing unauthorized access.”
AI Assistant Integration
“Once the MCP tools are established, AI assistants can securely consume them to perform meaningful work.”
“For example, when a user asks: ‘Show me all open Dynamics 365 cases for Contoso in the last 30 days,’ the AI assistant calls the appropriate MCP tool, fetches the case data, and presents a natural language summary to the user.”
“This process maintains security while delivering the conversational experience users expect from AI assistants.”
Governance & Compliance Framework
“A critical advantage of the MCP approach is its built-in governance and compliance capabilities.”
“Every MCP tool call is logged for audit purposes, providing complete visibility into how AI assistants are interacting with business data.”
Key Governance Features:
- “Data minimization principles” – ensuring only relevant fields are exposed
- “Role-based access control” – sales AI cannot access HR data
- “Compliance enforcement” – GDPR, HIPAA, SOC2 requirements at protocol level
Phased Adoption Roadmap
Phase 1: Pilot
“Start with read-only tools for fetching leads, invoices, and other non-sensitive data, rolled out to small teams in Sales Operations or Customer Service.”
Phase 2: Expansion
“Introduce write operations such as updating cases and closing invoices. Add contextual workflows where AI can generate follow-up communications or trigger related tasks.”
Phase 3: Enterprise Rollout
“Integrate MCP tools across multiple Dynamics 365 applications and embed capabilities into enterprise AI assistants, Teams bots, and custom chat applications.”

Measurable Benefits
“Organizations adopting MCP for Dynamics 365 experience several significant benefits:”
“Secure AI integration” – No brittle point-to-point customizations
“Faster insights” – AI copilots instantly summarize Dynamics 365 data
“Governed access” – RBAC, comprehensive logging, and compliance alignment
“Enterprise scale” – One MCP layer serves Sales, Service, Finance, and HR
The Final Outcome
“Enterprises get a secure, governed AI-driven assistant that can query, summarize, and act on CRM/ERP data with confidence, transforming how they leverage AI while maintaining control over critical business systems.”

Implementation Checklist
“Essential steps for successful MCP deployment:”
- “Wrap Dynamics 365 OData/REST APIs as MCP tools”
- “Enforce OAuth 2.0 + Azure AD App Registration”
- “Define role-based tool scopes (Sales, HR, Finance)”
- “Configure audit logs & leakage monitoring”
- “Start with read-only → expand to write actions”
- “Embed MCP tools into enterprise copilots & Teams apps”
